中文
English
中文
首页
关于我们
集团简介
董事长致辞
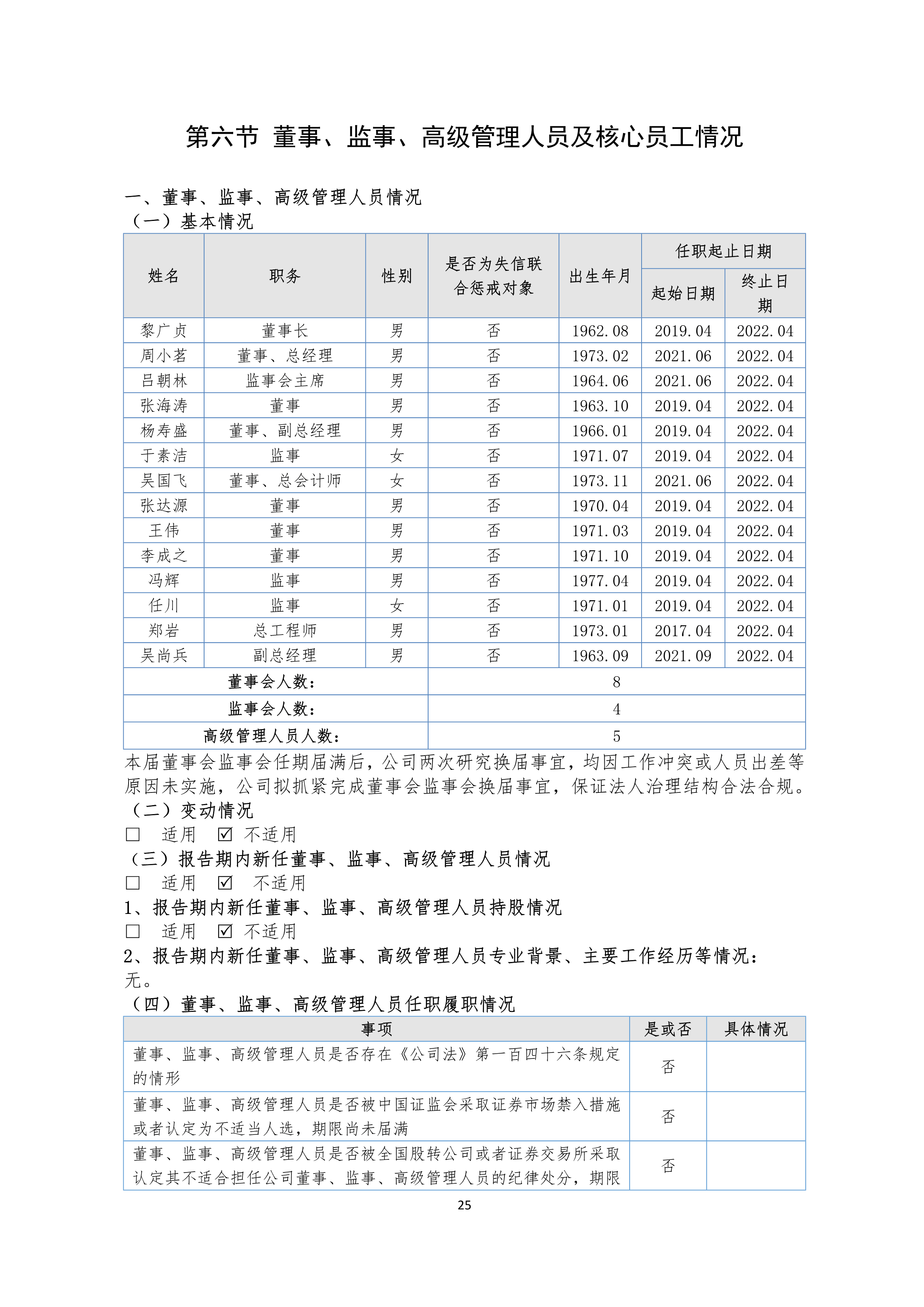
公司管理层
组织结构
党的建设
品牌形象
成员企业
企业文化
利益相关方
企业视频
集团荣誉
发展历程
公告
产品与服务
高分子材料
精细化工产品
塑料包装制品
众和工程设计
机械清罐
科技创新
研发机构
科研成果
人力资源
社会招聘
校园招聘
需求
采购
工程
技术
联系我们
联系信息
留言反馈
您所在的位置:
首页
>
公告
公告
广东众和化塑股份公司年度报告 2022年度
发布日期:2023-04-29
返回列表
上一篇:广东众和化塑股份公司2022年年度股东大会决议
下一篇:广东众和化塑股份公司 2022年年度股东大会通知
关于我们
集团简介
董事长致辞
公司管理层
组织结构
党的建设
品牌形象
成员企业
企业文化
利益相关方
企业视频
集团荣誉
发展历程
公告
产品与服务
高分子材料
精细化工产品
塑料包装制品
众和工程设计
机械清罐
科技创新
研发机构
科研成果
人力资源
社会招聘
校园招聘
需求
采购
工程
技术
联系我们
联系信息
留言反馈
官方公众号
Copyright © 2020 广东众和化塑股份公司 版权所有 Design by
Wanhu
.
粤ICP备09027763号